logo
products

Lightweight and Portable IC Card Reader Writer Approx. 240g 200 mA Power Consumption

बुनियादी जानकारी
Place of Origin: China
ब्रांड नाम: PROVA
प्रमाणन: Null
Model Number: F3200
Minimum Order Quantity: 1 unit, sample accepted
मूल्य: USD25-USD30
Packaging Details: 50 units / Carton
Delivery Time: 0-4 weeks according to quantities
Payment Terms: T/T, Western Union,Paypal
Supply Ability: 3000+ Units / month
विस्तार जानकारी
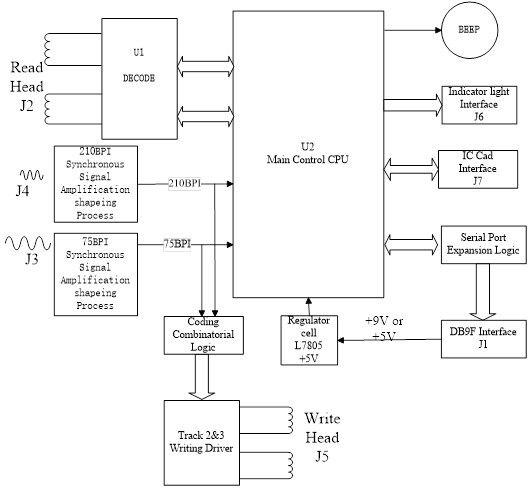
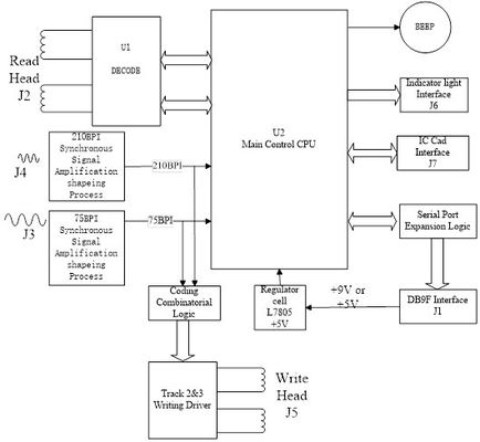
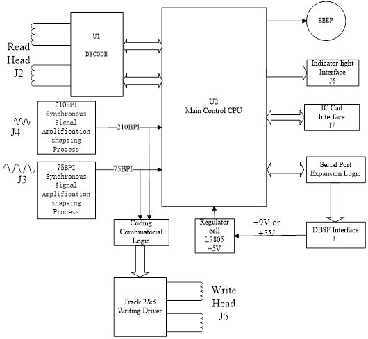
Advantage Of Chip Card Reader: Support 2D/1D barcode and support screen and paper barcode, 1GHz 32 bits CPU,high speed for data processing, Temperature resistance can reach 105℃,long service life, Small size, powerful and easy to integrate in industrial equipment, It supports 2nd develo Power: USB
Net Weight: Approx. 240g (Excluding accessory and package) Function: Contact & Contactless
Application: Access control terminal, Supermarket payment, Food transport, Communication and transportation, Home-banking, Retail POS/Banking Card Specification: Width: 53.92~54.18 mm, Length: 85.47~85.90mm, Thickness: 0.76mm ± 0.08 mm
Interface: USB HID (PCSC) Power Consumption: Work current: <200 mA
प्रमुखता देना:

lightweight IC card reader writer

,

portable IC card reader 240g

,

low power IC card reader 200mA


उत्पाद विवरण

Product Description:

The i Card Reader product is a cutting-edge Contactless Smart Card Reader designed to meet the needs of various industries. With its advanced features and capabilities, it offers a wide range of benefits for users in different applications.

One of the key advantages of the i Card Reader is its support for both 2D and 1D barcodes, making it versatile and compatible with different types of barcoded information. Whether it's on a screen or paper, this reader can quickly and accurately scan barcodes, enhancing efficiency and convenience in various scenarios.

Equipped with a powerful 1GHz 32-bit CPU, this reader delivers high-speed data processing capabilities, ensuring quick and seamless transactions. Its temperature resistance of up to 105℃ guarantees reliable performance even in challenging environments, making it suitable for a wide range of applications.

In addition to its technical capabilities, the i Card Reader boasts a compact size that makes it easy to integrate into industrial equipment. Its small footprint, combined with its powerful performance, makes it a practical choice for businesses looking to enhance their operations with smart card technology.

Moreover, the i Card Reader supports 2nd development and offers compatibility with multiple development languages, including SDK. This flexibility allows users to customize and tailor the reader to their specific needs, making it a highly versatile and adaptable solution for various applications.

With its highly cost-effective pricing and proven track record of high sales volume, the i Card Reader is a reliable and trusted choice for businesses seeking a dependable Contactless Smart Card Reader. Its USB interface supports PCSC, ensuring seamless connectivity with a range of devices and systems.

Overall, the 0.76mm Contactless Chip Card Reader Supporting 2D / 1D Barcode from the i Card Reader product category is a top-of-the-line solution for businesses looking to enhance their operations with efficient and reliable smart card technology. Whether it's for access control, payment systems, or other applications, this reader offers a comprehensive set of features and benefits to meet the diverse needs of modern businesses.


Features:

  • Product Name: i Card Reader
  • Long Life Time: 500,000 Times
  • Product Category: i Card Reader
  • Model: F3200
  • RFID card standard: ISO14443-3 compliant (TYPE A: e.g. S50, S70, UL etc), ISO14443-4 compliant (TYPE A CPU, TYPE B CPU e.g. Mifare plus, MifareDesFire, etc)
  • Power Consumption: Work current: <200 mA

Technical Parameters:

Product Name 0.76mm Contactless Chip Card Reader Supporting 2D / 1D Barcode
Advantage Of Chip Card Reader Support 2D/1D barcode and support screen and paper barcode, 1GHz 32 bits CPU, high speed for data processing, Temperature resistance can reach 105℃, long service life, Small size, powerful and easy to integrate in industrial equipment, It supports 2nd development, multiple development language, also SDK, Highly cost-effective, highly sales volume
Thickness 0.76 ± 0.08 Mm
Power Consumption Work current: <200 mA
USB interface Support PCSC
Long Life Time 500,000 Times
Color Black
RFID card standard ISO14443-3 compliant (TYPE A: e.g. S50,S70,UL etc), ISO14443-4 compliant(TYPE A CPU, TYPE B CPU e.g. Mifare plus, MifareDesFire, etc)
Interface USB HID (PCSC)
Application Access control terminal, Supermarket payment, Food transport, Communication and transportation, Home-banking, Retail POS/Banking

Applications:

PROVA i Card Reader (Model: F3200) is a versatile device suitable for various Product Application Occasions and Scenarios. With its high-quality features and specifications, this card reader is ideal for different industries and applications.

Card Issuing Machine: The PROVA i Card Reader can be used in Card Issuing Machines to read and process information from different types of cards. Its support for ISO7816 standard certified IC cards makes it compatible with a wide range of systems.

Contactless Smart Card Reader: This card reader is perfect for scenarios where Contactless Smart Cards are used. Its ability to read cards with contactless technology makes it suitable for access control systems and transportation applications.

Door Access Card Reader System: The PROVA i Card Reader is an excellent choice for Door Access Card Reader Systems. Its reliable performance and compatibility with EMV2000 Level1 and PBOC3.0 standards ensure secure access control for buildings and facilities.

Whether it is for a Card Issuing Machine, Contactless Smart Card Reader, or Door Access Card Reader System, the PROVA i Card Reader offers exceptional functionality and durability. With a long life span of 500,000 times, this device guarantees long-term reliability.

Originating from China, the PROVA i Card Reader is manufactured with high standards and quality control. It comes with a minimum order quantity of 1 unit, making it accessible for sampling and small-scale deployments.

Available at a price range of USD25 to USD30, this card reader offers excellent value for its features. Payment terms include T/T, Western Union, and Paypal, providing flexibility for customers in different regions.

With a supply ability of over 3000 units per month and a delivery time of 0-4 weeks depending on quantities, the PROVA i Card Reader ensures timely availability for various projects. Each unit is packaged with care, with 50 units per carton for convenient handling and transportation.

Supporting a USB interface with PCSC compatibility, low power consumption, and dual Contact & Contactless functionality, the PROVA i Card Reader is a reliable and efficient choice for diverse Product Application Occasions and Scenarios.


Support and Services:

The i Card Reader product is backed by comprehensive Product Technical Support and Services to ensure a seamless user experience. Our support team is dedicated to assisting with any queries or technical issues that may arise during the setup or usage of the card reader. Whether you need assistance with installation, troubleshooting, or general inquiries, our team is here to help. In addition to technical support, we also offer services such as product updates, maintenance, and repairs to keep your i Card Reader functioning optimally.


Packing and Shipping:

Product Packaging for i Card Reader:

- The i Card Reader is carefully packaged in a sturdy cardboard box to ensure safe delivery.

- The box includes the i Card Reader device, a user manual, and a USB cable for connection.

- The packaging is designed to be compact and lightweight for easy storage and transportation.

Shipping Information:

- Orders are typically shipped within 1-2 business days of purchase.

- We offer standard shipping options with tracking available for your convenience.

- Shipping times may vary depending on your location, but we strive to deliver your i Card Reader as quickly as possible.


FAQ:

Q: What is the brand name of the i Card Reader product?

A: The brand name is PROVA.

Q: What is the model number of the i Card Reader product?

A: The model number is F3200.

Q: Where is the i Card Reader product manufactured?

A: The product is manufactured in China.

Q: What are the accepted payment terms for purchasing the i Card Reader product?

A: The accepted payment terms are T/T, Western Union, and Paypal.

Q: What is the minimum order quantity for the i Card Reader product?

A: The minimum order quantity is 1 unit, and samples are accepted.


Lightweight and Portable IC Card Reader Writer Approx. 240g 200 mA Power Consumption 0

Lightweight and Portable IC Card Reader Writer Approx. 240g 200 mA Power Consumption 1

Lightweight and Portable IC Card Reader Writer Approx. 240g 200 mA Power Consumption 2

Lightweight and Portable IC Card Reader Writer Approx. 240g 200 mA Power Consumption 3

सम्पर्क करने का विवरण
Ryan

फ़ोन नंबर : 86-18938632220

WhatsApp : +8618938632220